In the complex and ever-evolving world of cloud deployments, efficiency is key. Enter Hikari, a lightweight deployment manager purpose-built for cloud environments. Designed to minimize resource consumption, Hikari is a smart, efficient solution that you might need.
What is Hikari?#
Hikari is a daemonic application that operates as an agent on virtual machines. Its primary function is to streamline deployments by regularly checking for updates in a remote configuration file and applying only the necessary changes. This precision ensures your deployment remains up-to-date without unnecessary overhead.
A common question arises: Why use Hikari when Kubernetes exists? While Kubernetes is a powerful orchestration tool for managing multiple nodes, auto-healing, and scaling, it comes with, High Costs, Steep Learning Curve, Overhead for Small Setups. For scenarios where you’re managing just a few nodes, Kubernetes can feel like overkill.
If your deployment environment consists of two or three nodes (machines) with specific use cases, or if you’re juggling multiple VMs with frequent configuration changes, Logging in and out to edit files manually across nodes becomes tedious quickly. Hikari automates this process, saving you time and effort.

How Hikari Works#
With Hikari, deployment management is simple and efficient:
Centralized Configurations, define all your deployments in a single JSON file in the following definitions
- Environment (e.g., staging, production)
- Client (specific customers)
- Vertical Solution (specific services or applications)
- Container Management: Each deployment configuration contains arrays of stacks (like docker-compose.yml files) for services such as web or app, which can be defined
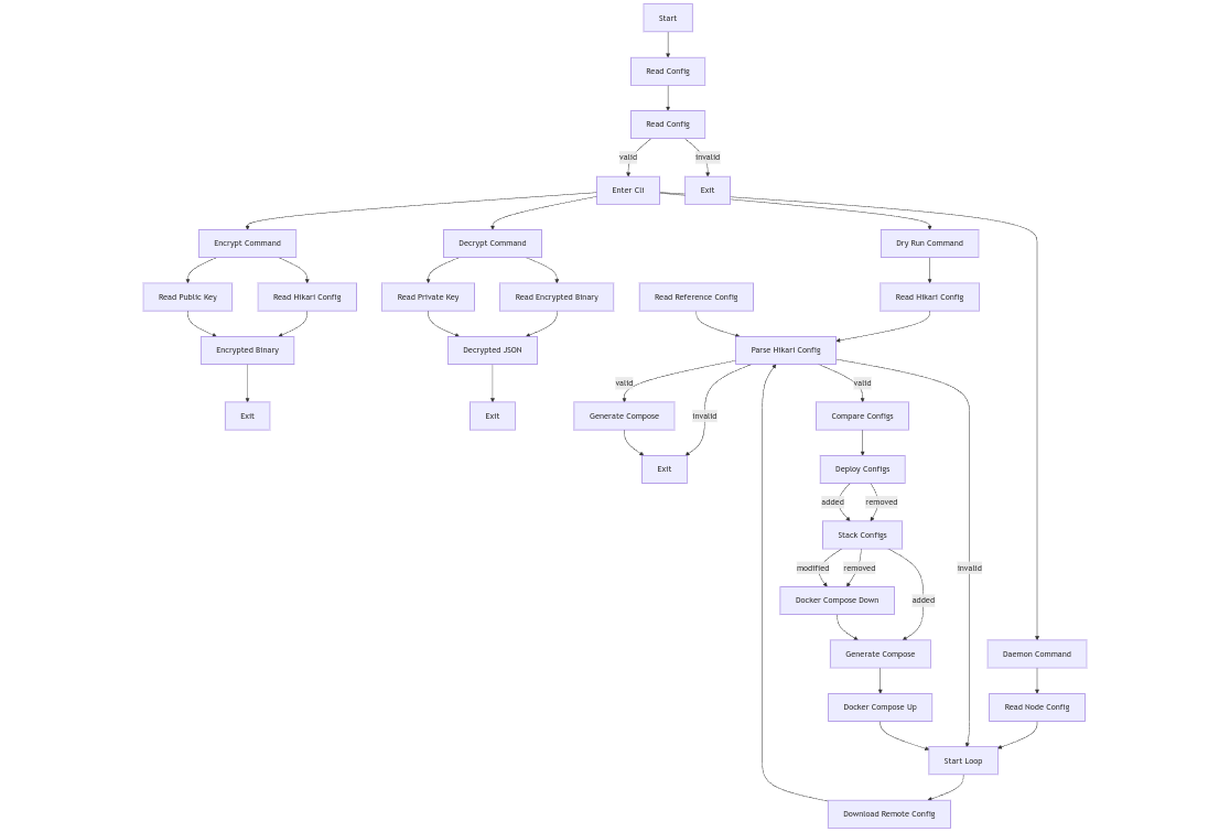
Flowchart#

Example Configuration file#
{
"version": "1",
"deploy_configs": {
// start of the deploy config
"mars": {
"client": "earth",
"environment": "staging",
"solution": "protection",
"deploy_stacks": [
// start of the first stack
{
"filename": "nginx_1.yaml",
"home_directory": "/root/nginx1",
"stack_name": "nginx-1",
// this is the compose spec section
"compose_spec": {
// define your services / containers
"services": {
// container 1
"nginx-2": {
"container_name": "nginx-2", // required
"environment": [
"HELLO=BYE"
], // optional
"image": "nginx", // required
"mem_limit": "1gb", // optional
"mem_reservation": "1gb", // optional
"oom_kill_disable": true, // optional
"ports": [
"8081:8080"
], // optional
"privileged": false, // optional
"pull_policy": "always", // optional
"restart": "unless-stopped", // required
"stdin_open": false, // optional
"tty": true, // optional
"user": "0:0", // optional
"volumes": [
"/root:/logs"
] // optional, all volumes should be absolute paths
},
// container 2
"nginx_1": {
"container_name": "nginx-1",
"environment": [
"HELLO=BYE"
],
"image": "nginx",
"mem_limit": "1gb",
"mem_reservation": "1gb",
"oom_kill_disable": true,
"ports": [
"8080:8080"
],
"privileged": false,
"pull_policy": "always",
"restart": "unless-stopped",
"stdin_open": false,
"tty": true,
"user": "0:0",
"volumes": [
"/root:/logs"
]
}
}
}
},
// start of the second stack
{
"filename": "ubuntu_1.yaml",
"home_directory": "/root/ubuntu1",
"stack_name": "ubuntu-1",
"compose_spec": {
"services": {
"ubuntu_1": {
"container_name": "ubuntu-1",
"environment": [
"HELLO=BYE"
],
"image": "ubuntu",
"mem_limit": "1gb",
"mem_reservation": "1gb",
"oom_kill_disable": true,
"ports": [
"9000:8080"
],
"privileged": false,
"pull_policy": "always",
"restart": "unless-stopped",
"stdin_open": false,
"tty": true,
"user": "0:0",
"volumes": [
"/root:/logs"
]
}
}
}
}
]
}
}
}How it looks when deployed#

Features#
- Multiple deployment configurations
- Any number of stacks within each configuration
- Dynamic Updates: Hikari automatically detects changes:
- Additions trigger the deployment of new configurations.
- Removals clean up unused containers and configurations.
- Updates to individual containers prompt Hikari to restart the relevant stack for smooth application continuity.
Security at the Core#
Hikari comes with AES-256 encrytion and decryption out of the box, ensuring your configs remain confidential and secure from prying eyes
- Generate your own keys with Hikari’s utility.
- Seamless Integration: Encrypt and decrypt files effortlessly during deployment.
Hikari Command Overview#
Hikari comes equipped with user-friendly commands to simplify your workflow:
encrypt: Encrypts your configuration files for secure deployment.
hikari encrypt -i config.json -o encrypted.bindecrypt: Decrypts configuration files for editing or review.
hikari decrypt -i encrypted.bin -o config.jsondry-run: Tests your configuration before proceeding with deployment.
hikari dry-run -i config.jsondaemon: Starts Hikari in daemon mode for continuous monitoring and updates.
hikari daemonGetting Started#
Generate your public and private keys using the following command
openssl genpkey -algorithm RSA -out private_key.pem -pkeyopt rsa_keygen_bits:4096
openssl rsa -pubout -in private_key.pem -out public_key.pemEnsure the following files are in the same directory as the Hikari binary:
- node.toml: Contains node-specific configurations. example below
version = "1"
solution = "protection"
client = "earth"
environment = "staging"- config.toml: configure how frequently you want to poll updates. example below
remote_url = "..." # publicly available encrypted file url
poll_interval = "10" # remote file poll interval
encrypted_file_path = "encrypted.bin" # filename & path where the encrypted file should be saved
decrypted_file_path = "decrypted.json" # filename & path where the decrypted json should be saved
reference_file_path = "reference.json" # filename & path where the current node config will be stored- .env: Specifies paths to private and public keys.
PRIVATE_KEY_FILENAME=private_key.pem # path to private key
PUBLIC_KEY_FILENAME=public_key.pem # path to public keyWith this setup, Hikari takes care of the heavy lifting, ensuring seamless deployments with minimal manual intervention.
Demo#
Conclusion#
Hikari is purpose-built for those seeking a lightweight, cost-effective, and secure solution for managing cloud deployments. Whether you’re handling a handful of VMs or a specific use case for each node, Hikari eliminates the overhead, empowering you with a straightforward and seamless deployment process.
Source-Code for hikari, if you have any new ideas, you can raise a Pull Request and I would be happy to merge it :D
Understand Hikari on DeepWiki - Hikari DeepWiki
Hikari was the first application that I wanted to build in Rust, AutoDeploy was a test to see if I could build applications in Rust. I really enjoyed the process of building Hikari!
Read About AutoDeploy#

Autodeploy- Configurable Git & Docker Deployments
Thank you for reading until the end.
Reply by Email

